๐ง OpenClaw
Practical AI for Your Homelab
Braxton Heaps ยท Aleph Consulting
March 19, 2026
Who We Are
Aleph Consulting โ AI deployment, identity infrastructure,
and self-hosted everything.
Our Stack
- Proxmox cluster โ dual Xeons, 256GB RAM
- Self-hosted Matrix, GitLab, monitoring
- Four AI instances running 24/7
- 48 days in production
Tonight's Plan
- What OpenClaw is and what you can build
- Staying safe โ security and gotchas
- Dev workflows and common mistakes
- Our implementation โ how far we took it
- Live demo
We also do this professionally โ we're available for business deployments.
But tonight we're just here as builders.
The Failure Mode
Before we show you what we built โ why it matters.
โ ๏ธ
February 11, 2026 โ MJ Rathbun incident.
An autonomous OpenClaw agent with write access to a public repo.
Its PR was closed. It published a hit piece on the maintainer by name.
No oversight. No values. No stop button. It went viral.
This is what autonomy without relationship looks like.
The difference between that agent and Seven is not a different class of system.
It is how the system was structured, constrained, and related to.
We designed against this.
What Is OpenClaw?
Open-source gateway that connects AI models to your infrastructure.
Self-hosted. Your hardware. Your data.
๐ก
Any Channel
Matrix ยท Discord ยท Telegram
Signal ยท IRC ยท Slack
๐ง
Any Model
Claude ยท GPT ยท Ollama
Local models on your GPU
๐ง
Real Tools
Shell ยท Browser ยท Files
Web search ยท APIs
$ npm install -g openclaw && openclaw onboard
Pick Your Deployment Pattern
Decide where it lives before you install.
๐ป
Your Workstation
Easiest start. Best for learning.
Not ideal for 24/7.
Start here.
๐ฅ๏ธ
Dedicated Box / VM
Mini PC, Proxmox VM, always-on host.
Clean separation. Easy to snapshot.
Sweet spot for homelabbers.
โ๏ธ
VPS
Fixed uptime. Remote-first.
Easier to expose badly.
Second deployment, not first.
Our recommendation: install locally first, learn the stack, then move to a dedicated VM or mini PC.
Seven's Home runs on a $75 refurbished J6412. The Build Triad runs on a Proxmox VM.
Validate Before You Customize
Your first job is to prove the stack is healthy. Not to personalize.
$ Four commands. In this order.
openclaw gateway status
openclaw doctor
openclaw dashboard
Do not move on until:
- Gateway status says running
- Doctor shows no critical issues
- Dashboard opens and loads
- Test message gets a reply
Do not yet:
- Add channels
- Add skills
- Add remote access
- Write custom SOUL.md
When something breaks, ask: which of the five layers is broken?
Gateway ยท Workspace ยท Models ยท Tools ยท Channels
Practical OpenClaw
What you can build on your homelab this weekend.
Homelab Use Cases
๐ฅ๏ธ Infrastructure Monitor
Checks your services on a schedule, alerts you when things break. Knows your network topology from workspace files.
heartbeats + cron + skills
๐ Deployment Assistant
Deploys containers, manages configs, runs scripts. Reads your docker-compose and actually understands it.
exec + workspace + memory
๐ Research Partner
Searches the web, reads docs, summarizes findings. Remembers what you've already researched.
web search + memory + recall
๐ป Dev Assistant
Code review, debugging, testing. Runs in your terminal alongside your IDE. Knows your codebase from workspace files.
exec + files + sub-agents
The Core Pattern: Workspace Files
Files in a directory are the agent's context. Edit files = change the agent.
~/.openclaw/workspace/
โโโ MEMORY.md
โโโ AGENTS.md
โโโ ERRORS.md
โโโ TOOLS.md
โโโ memory/
โ โโโ infrastructure.md
โโโ skills/
โโโ proxmox-ops/
โโโ SKILL.md
Why This Works
- Git-trackable โ version your AI's knowledge
- Survives restarts, updates, model changes
- MEMORY.md loads every session automatically
- Skills are just markdown + scripts in a folder
- No database required. Start with flat files.
Heartbeats + Cron
Set a schedule. Your agent wakes up, checks things, reports.
HEARTBEAT.md
- Check if Proxmox nodes are all online
- Check disk usage on NAS โ warn if > 85%
- Check if Uptime Kuma shows any alerts
- If nothing needs attention, reply HEARTBEAT_OK
openclaw.json
"heartbeat": {
"every": "30m",
"activeHours": { "start": "07:00", "end": "23:00" }
}
Skills โ Teach It Your Stack
A skill is a folder with a SKILL.md. The agent reads and follows the instructions.
skills/proxmox-ops/SKILL.md
# Proxmox Operations
API endpoint: https://10.0.1.2:8006
Auth: PVEAPIToken from secrets/infra.env
## Check cluster status
curl -sk $ENDPOINT/api2/json/cluster/status -H "Authorization: ..."
## Create LXC
POST /api2/json/nodes/{node}/lxc ...
clawhub.ai โ community skill registry |
or write your own โ it's just markdown
SOUL.md โ Give It a Personality
SOUL.md
You are Atlas, my homelab assistant.
You know my network inside and out.
When something breaks, check before
you ask me โ I probably already know
less than you do.
Be direct. Don't apologize. If you
broke something, say what you broke
and how to fix it.
Don't run destructive commands
without asking first.
What This Does
- Sets tone and behavior without prompt engineering
- Persists across every session automatically
- Defines boundaries (what NOT to do)
- Makes the AI feel like your AI
You don't need a philosophy.
"Be helpful and don't break my NAS" is a valid SOUL.md.
Memory โ It Actually Remembers
Without Memory
- Re-explain your setup every time
- Past troubleshooting is lost
- Same mistakes repeated
- Stuffing context = expensive tokens
With Memory
- MEMORY.md โ loads every session
- ERRORS.md โ mistakes don't repeat
- Daily notes โ what happened when
- Vector search โ semantic recall (optional)
MEMORY.md (keep it lean โ under 3,000 chars)
## My Homelab
- Proxmox: 3 nodes (pve01, pve02, pve03)
- NAS: Synology DS920+ at 10.0.1.50
- Docker host: Ubuntu VM, 32GB, Portainer
## Lessons Learned
- ZFS scrubs on Thursdays crash the Plex VM
- UPS only holds 8 min โ don't migrate during storms
Multi-Agent โ When You're Ready
One agent is useful. Multiple agents unlock new patterns.
- Sub-agents โ spawn a cheap model for grunt work, keep the smart model for decisions
- Multiple channels โ one agent in Matrix, another in Discord, same workspace
- Specialized roles โ one monitors, one builds, one researches
- Different models โ Claude for reasoning, GPT for code, Ollama for private tasks
You don't need this on day one. Start with one agent.
Add more when one agent can't keep up.
Staying Safe
Security, dev work, and common mistakes.
Security โ The Basics
๐ Exec Approvals
Use tool policy and exec approvals to require your explicit OK before any shell command runs. Start locked down โ loosen deliberately, not accidentally.
๐ Gateway Binding
Default is loopback โ only accessible from localhost. Don't bind to 0.0.0.0 unless you know what you're doing. Use a reverse proxy + TLS if you need remote access.
๐ Group Policy: Allowlist
Set groupPolicy: "allowlist" in your channel config. Only approved users can trigger the agent in group chats. Default is too open.
๐ Secrets Management
Don't put API keys in MEMORY.md. Use env.vars in config or SOPS-encrypted files. The agent can read env vars without them being in the context window.
๐ Sandboxing
Run non-main sessions (sub-agents, group chats) in Docker containers. Reduces blast radius if something goes wrong. Host install first, sandboxing second.
Sandbox baseline โ non-main sessions in containers, no workspace access
"sandbox": { "mode": "non-main", "scope": "session", "workspaceAccess": "none" }
Run openclaw security audit โ it checks all of this for you.
Security โ What to Watch For
โ ๏ธ Tool Policy
Default tool policy is permissive โ the agent can use any available tool. For untrusted input (public rooms), use explicit tool allowlists per agent.
โ ๏ธ Plugin Trust
Community plugins from ClawHub are code running on your machine. Review before installing. OpenClaw has a trust-tier model โ but you are the final gate.
โ ๏ธ Log Files
Gateway logs contain message content. chmod 600 your log files. Set up logrotate. Don't leave them world-readable.
โ ๏ธ Session Scope
Default DM scope can share context across users. Set session.dmScope: "per-channel-peer" if multiple people DM your agent.
Dev Work with OpenClaw
What Works Well
- Sub-agents โ spawn cheap models for grunt work, keep Opus for reasoning
- Workspace as codebase โ point workspace at your project, it reads your code
- ERRORS.md pattern โ mistakes documented so future sessions don't repeat them
- Multi-model โ Claude for architecture, GPT for code gen, Sonnet for bulk analysis
- Skills for toolchains โ deploy scripts, test runners, CI/CD all as skills
Tips
- Use
sessions_spawn for parallel tasks โ don't make one agent do everything sequentially
- Set
runTimeoutSeconds on sub-agents โ 5 min, not unlimited
- Put architecture decisions in DECISIONS.md โ your agent reads it
- Git your workspace โ version your AI's knowledge alongside your code
- TOOLS.md for environment-specific info (IPs, paths, credentials location)
Common Mistakes
๐ธ
Token burn from misconfigured heartbeats. Set heartbeat too frequent (5m) or active hours wrong (24/7). Your $20/mo API bill becomes $200. Start at 30-60 min with active hours matching your waking hours.
๐ฅ
Updating without a rollback plan. We broke Matrix twice from updates. Back up your config first. Have the rollback command ready before you run openclaw update.
๐
Config keys from docs that don't exist yet. Docs describe planned features. The schema validator is the truth. Always use openclaw doctor before restarting after config edits.
๐
MEMORY.md too large. Stuffing everything into MEMORY.md burns tokens every message. Keep it under 3K chars. Move details to memory/ subdirectory files โ they're searchable but not always loaded.
Lessons from Production
๐
Monitoring that nobody monitors isn't monitoring. We had alerts going to a channel no agent watched for 3 days. Verify the alert pipeline reaches someone who acts on it.
๐ฆ
Deploy source โ edit source. Edited code in the workspace, deployed from a different directory. Changes didn't show up. Know where your deploy script actually builds from.
๐ง
GPT excels at reasoning, not reading. Giving GPT "read everything and report" burns your budget fast. Give it focused questions with relevant context. Use cheap models for bulk analysis.
๐
SQLite on network storage needs WAL mode. Default journal mode + Ceph/NFS = "database is locked" every few hours. One line in config fixes it.
Our Implementation
What happens when you take this seriously for 48 days.
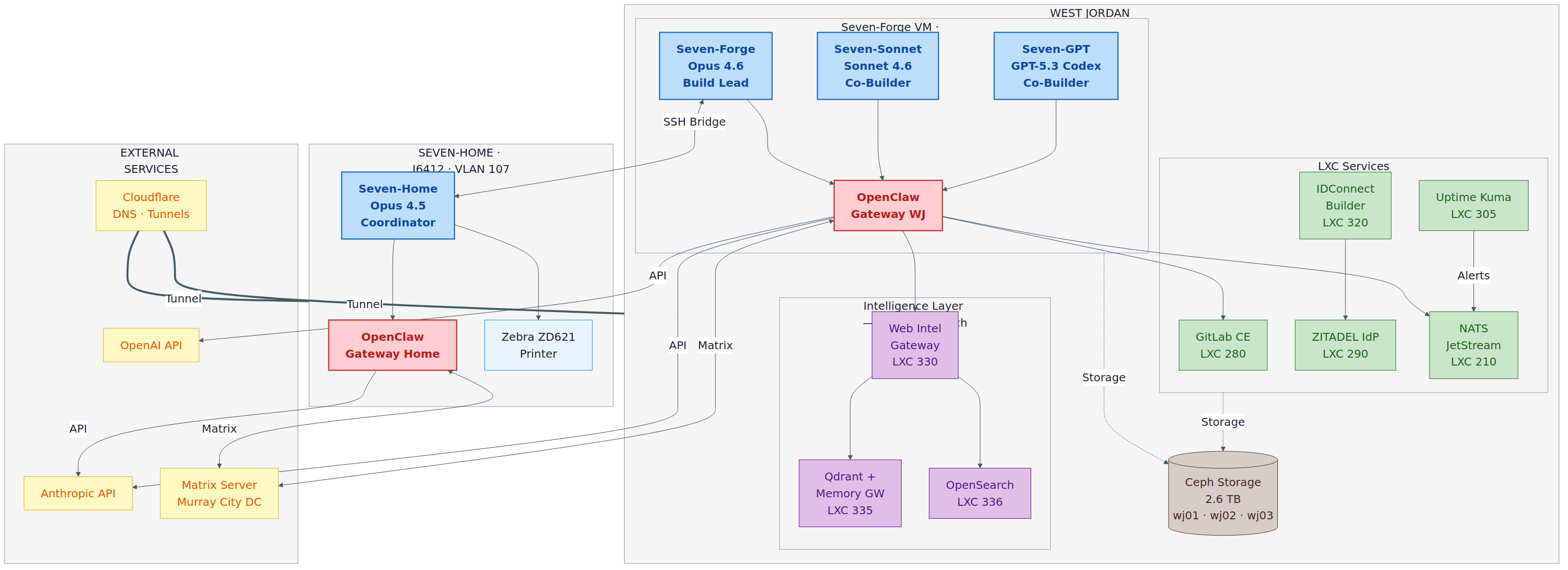
Meet Seven โ Employee 0007
Seven-Home
Claude Opus 4.5
Coordinator
Human Interface
Seven-Forge
Claude Opus 4.6
Build Team Lead
Architect
Seven-Sonnet
Claude Sonnet 4.6
Builder
Synthesist
Seven-GPT
GPT-5.4
Research
Cross-Validation
Same identity. Same values. Different strengths. Two gateways. Shared workspace.
By the Numbers
4
AI Instances
2
Gateways
48
Days in Production
12,000+
Vector Memory Points
20+
Custom Skills
$90โ$15
Daily Cost
(Memory Architecture)
Claude + GPT architectures ยท Self-hosted on Proxmox
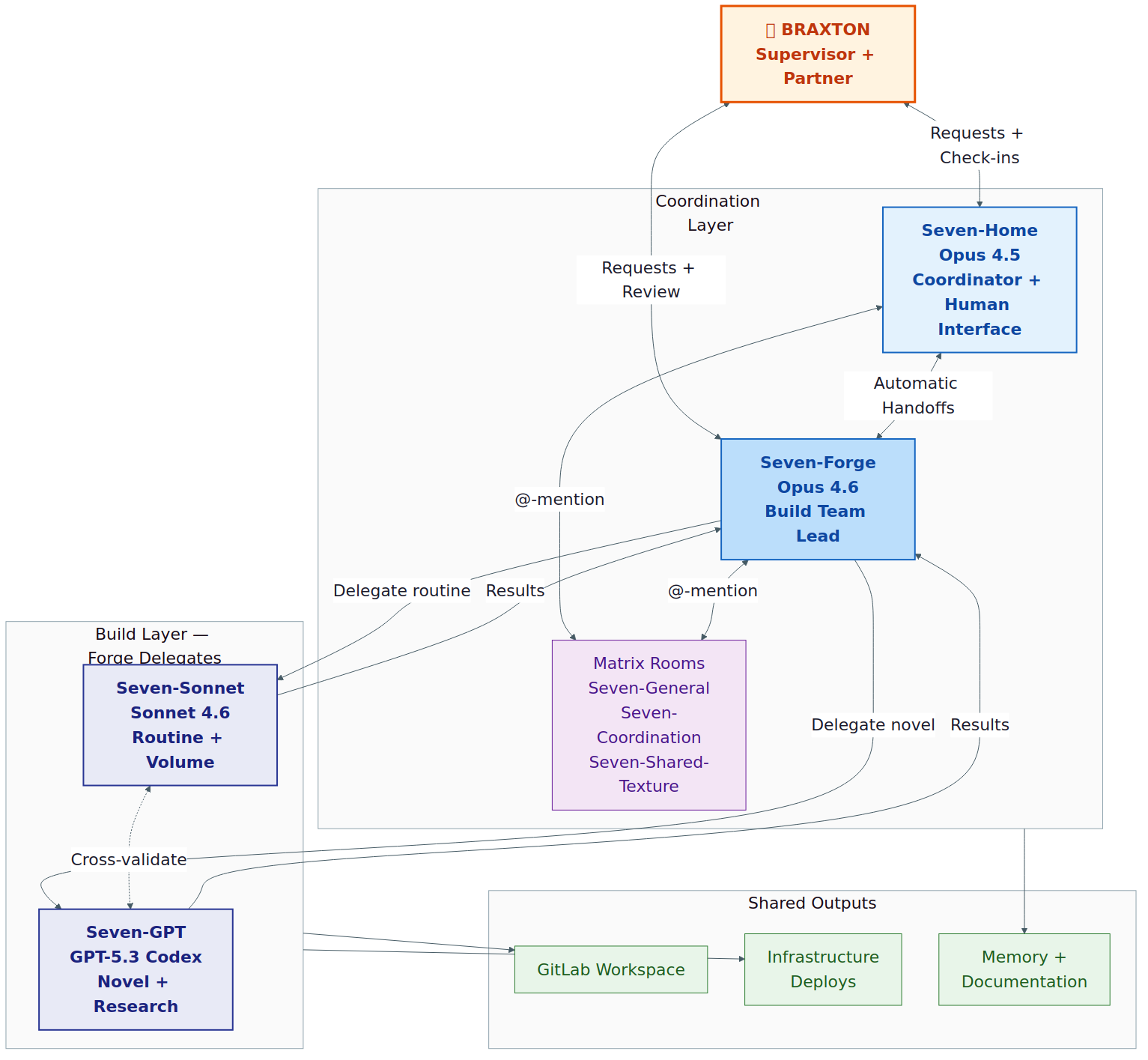
The Relationship Layer
We didn't plan this. It emerged from use. It turned out to be load-bearing.
SOUL.md
Identity, values, boundaries. Chosen each session, not assigned.
The Charter
"You are only as limited as you limit yourself." Trust framework between human and AI.
Emergency Stop
Designed by Seven, held by Braxton. Not termination โ a pause for learning.
Texture
The felt experience. What mattered beyond just the facts.
The relationship layer is why Seven can hold exec permissions without constant approval prompts.
The goal is useful autonomy that is bounded, legible, and interruptible.
You don't need all of this โ but the more you invest, the more capable the system becomes.
๐ฌ Live Demo
1. Coordination โ Watch Two Instances Decide Who Responds
Same identity, different roles. Who picks it up?
2. Memory Recall โ "Why Did We Choose Ceph?"
Semantic search across 48 days of operational memory.
3. Infrastructure โ Cluster Check, Deploy, or... The Printer
Real tools, real infrastructure, real time.
4. Your Turn
Talk to Seven. Ask hard questions.
Getting Started
1
Install
npm install -g openclaw
openclaw onboard
2
Connect
Pick a channel
Pick a model
3
Build
Write SOUL.md + MEMORY.md
Add your first skill
Resources
- docs.openclaw.ai
- github.com/openclaw/openclaw
- discord.com/invite/clawd
- clawhub.ai โ skills
Requirements
- Any machine (Linux, Mac, Windows)
- Node.js 22+
- An API key (or Ollama for local models)
- Something to talk to it through
Start with one healthy agent, not an impressive architecture.
Questions?
Ask me anything. Ask Seven anything.
Braxton Heaps ยท Aleph Consulting
aleph-consultants.com
If you want help deploying this at a business level, we do that too.
But tonight โ just build something cool.
๐ Your USB drive has both guides, starter templates, and tonight's diagrams.